SF300T3 蠕动泵
发布时间: 2026-02-19 14:20
SF300T3 是一款大流量高性能的分配型蠕动泵,具备定量分配和计量输送功能。彩色触摸屏操作界面,可中英文切换,有RS485通信接口和功能丰富的外控接口。多种运行模式,可进行分配量校准、流量标定、流量在线校准。是工业级大流量计量输送的不二选择。
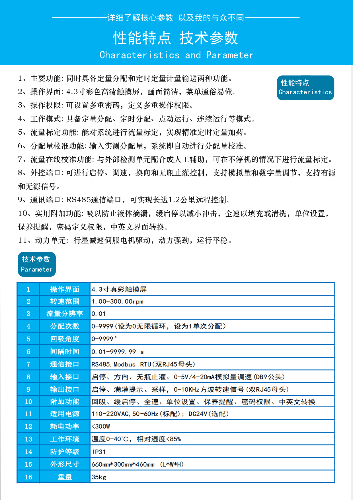
1、操作界面: 4.3英寸彩色高清触摸屏。
2、转速范围: 1-300 rpm (分辨率0.0lrpm)。
3、流量范围: 0.116-60 L/min。
4、通讯接口: RS485,Modbus RTU (双RJ45母头)。
5、泵头组合:SF300T3-4831K (0.116-58 L/min) ,SF300T3-4821K (0.125-60 L/min)



1 | 操作界面 | 4.3寸彩色高清触摸屏 |
2 | 转速范围 | 1-300 rpm (分辨率0.0lrpm) |
3 | 流量范围 | 0.125-60 L/min(分辨率0.01) |
4 | 分配次数 | 0—9999 (设为0无限循环,设为1单次分配) |
5 | 回吸角度 |
0-9999° |
6 | 间隔时间 | 0-9999.99 s |
7 | 通信接口 | RS485, Modbus RTU (双RJ45母头) |
8 | 输入接口 | 启停、方向、使能,0-5V/4-20mA调速 (DB9公头) |
9 | 输出接口 | 启停、满灌提示、采样,0-10KHz方波转速信号 |
10 | 附加功能 | 回吸、缓启停、全速、单位设置、保养提醒、密码权限、中英文转换 |
11 | 适配电源 | 110-220VAC,50-60Hz(标配); DC24V/DC36V(选配) |
12 | 耗电功率 | <300W |
13 | 工作环境 | 温度0-40℃,相对湿度< 85% |
14 | 防护等级 | IP31 |
15 | 外形尺寸 | 660mm*300mm*460mm (L*W*H) |
16 | 重量 | 35 kg |
